乐动体育

山东万豪纸业集团股份有限公司

热烈祝贺万豪集团龙德公司“汽车滤纸山东省工程研究中心”通过省发改委认定

发布时间:2022-05-31

点击量:82

热烈祝贺万豪集团龙德公司“汽车滤纸山东省工程研究中心”通过省发改委认定




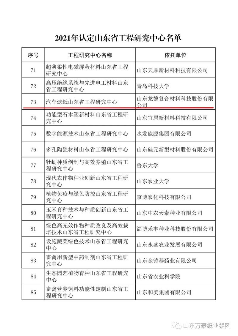
近日,省发改委公布了2021年认定山东省工程研究中心名单,万豪集团龙德公司的“汽车滤纸山东省工程研究中心”荣耀上榜。该工程研究中心是在临朐县发改局初审和推荐基础上,经省市发改委及有关单位综合评价和信用核查认定的。“汽车滤纸山东省工程研究中心”的成功入围,是龙德公司科技创新平台建设的重大飞跃,标志着龙德公司滤材产品在汽车工业滤纸领域已经形成了自身的优势与特色,具备了较高的科技研发能力,并将进一步推动汽车滤纸核心技术攻坚,提高科技成果转化,为产品规模化生产提供强有力的工艺、技术支持。

1.jpg2.jpg

近年来,龙德公司深入贯彻实施创新驱动发展战略,高度重视科技创新在企业发展中的支撑作用,不断加大研发投入,加强科技平台建设,引进了国际顶尖的检测检验仪器设备,建立了集原材料分析、产成品检测、新产品研发于一体的多功能综合实验室。健全创新机制,加大技术人才引进培养力度,形成了“潍坊市汽车滤纸工程技术研究中心”“潍坊市工程实验室”“潍坊市一企一技术研发中心”“潍坊市汽车工业滤材重点实验室”和“潍坊市工业设计中心”等省市级创新平台体系。通过自主研发、产学研合作、引进消化吸收、与企业技术合作等方式,立足汽车滤纸技术前沿与国家环保政策要求,研制开发的汽车过滤纸具有过滤精度高、容尘量大、耐水洗、抗老化等优点,其中自主研制的“油水分离燃油复合滤纸”和“低温快速固化机油滤纸”两项成果经造纸权威专家鉴定为“国际领先”水平,“耐水洗阻燃滤纸”填补国内空白。主导产品机油过滤纸和燃油过滤纸质量、市场占有率一直稳居全国第一位,并出口到欧美市场,成为全球最大的滤清器制造商德国曼胡默尔集团的国内唯一全球供应商。已获得“山东省高新技术企业”“山东瞪羚企业”“山东省专精特新企业”“山东省制造业单项冠军”“潍坊市隐形冠军”称号。取得国家发明专利15项、实用新型专利30余项,并参与制定空气过滤纸国家标准一项,汽车滤清器行业标准两项。

科技是第一生产力,创新是第一驱动力。未来,龙德公司将持续加大科技创新投入,通过完善的科技创新体系,助推企业实现更高质量发展。



   

你觉得这篇文章怎么样?

0 0
标签:全部
网友评论

管理员

该内容暂无评论

美国网友
在线客服
服务热线

服务热线

微信咨询
山东万豪纸业集团股份有限公司
返回顶部
×山东万豪纸业集团股份有限公司

截屏,微信识别二维码

微信号:Wx88888888

(点击微信号复制,添加好友)

打开微信

微信号已复制,请打开微信添加咨询详情!